고립 페이지 (Orphan Page) 주요 원인과 해결방법
박예원 GP

고립 페이지 (Orphan Page) 는 내부 링크가 없어 웹사이트 내에서 고립된 상태의 페이지를 말합니다.
검색 엔진이 이를 발견하지 못하면 크롤링과 인덱싱에 문제가 생겨 트래픽이 발생하지 않고, 검색 순위에도 악영향을 미칠 수 있어요.
웹사이트를 운영하는 사람이라면 한 번쯤은 “왜 특정 페이지가 검색되지 않을까?”라는 고민을 해본 적이 있을텐데요.
아무리 좋은 콘텐츠를 만들어도 제대로 연결되지 않으면 무용지물입니다.
중요한 페이지가 방치된 채로 검색엔진과 사용자 모두에게 외면 받고 있다면, 지금이 해결해야 할 때입니다.
이 글에서는 이러한 문제를 어떻게 찾아내고, 효과적으로 해결할 수 있는지 실질적인 방법을 소개해 보겠습니다.
웹사이트의 가치를 극대화하고 검색 성능을 높이고 싶다면 지금 바로 확인해 보세요!
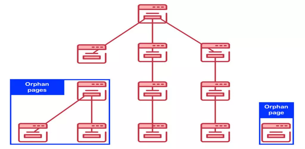
고립 페이지 (Orphan Page) 란 무엇인가?
고립 페이지 (Orphan Page) 는 웹사이트 내에서 다른 어떤 페이지로부터도 내부 링크를 받지 못하는 웹 페이지를 의미합니다.
이는 마치 지도에 표시되지 않은 건물과 같아서, 정확한 주소(URL)를 알지 못하면 누구도 찾아갈 수 없는데요.
검색 엔진은 웹사이트 내부 링크를 따라 페이지를 탐색하고 색인하는데, 이러한 연결 고리가 없어 검색 엔진 크롤러가 발견하기 어렵습니다.
따라서 검색 결과에 거의 나타나지 않게 되며, 웹사이트 방문자 역시 일반적인 탐색 경로로는 접근할 수 없습니다.
이러한 경우, 웹사이트의 구조에서 벗어나 존재하며, 색인 가능함에도 불구하고 검색 엔진에 의해 색인 되지 못할 위험이 큰데요.
웹사이트의 다른 중요한 페이지로 연결되는 통로가 없기 때문입니다.
종종 사이트 이전이나 개편 과정에서 링크 업데이트가 제대로 이루어지지 않아 발생하거나, 임시로 생성된 페이지를 삭제하지 않아 생겨나기도 합니다.

고립 페이지 (Orphan Page) 의 주요 원인
다양한 이유로 웹사이트에 발생할 수 있습니다.
가장 흔한 원인 중 하나는 사이트 이전 또는 개편 과정에서 내부 링크를 제대로 업데이트하지 못하는 경우입니다.
웹사이트의 구조나 URL이 변경될 때, 기존 페이지에서 연결되던 링크들을 새로운 구조에 맞춰 수정해야 하지만, 이 과정에서 일부 링크가 누락되어 페이지가 고립될 수 있습니다.
두 번째, 콘텐츠 업데이트 및 삭제 과정에서도 발생할 수 있습니다.
오래된 콘텐츠를 삭제하거나 새로운 콘텐츠로 대체하면서 기존 링크를 제거했지만,
해당 콘텐츠로 연결되는 다른 링크들을 업데이트하지 않으면 해당 페이지는 고립 페이지 (Orphan Page) 가 됩니다.
세 번째, 개발 또는 테스트 과정에서 임시로 생성된 페이지들이 실수로 삭제되지 않고 남아있는 경우에도 될 수 있습니다.
일반적으로 웹사이트의 주요 탐색 구조에 포함되지 않기 때문에 내부 링크를 받지 못하고 방치될 가능성이 높습니다.
네 번째, 인적 오류 또한 발생의 주요 원인 중 하나입니다.
콘텐츠를 게시하거나 웹사이트를 관리하는 과정에서 실수로 내부 링크를 추가하는 것을 잊거나, 잘못된 링크를 삽입하는 경우 페이지가 고립될 수 있습니다.
다섯 번째, 판매가 중단된 제품이나 서비스 관련 페이지를 적절히 처리하지 않고 방치하는 경우에도 발생합니다.
이러한 페이지들은 더 이상 사용자의 구매나 이용을 유도하지 않기 때문에 내부 링크를 제거하는 경우가 많지만, 페이지 자체를 삭제하거나 다른 관련 페이지로 리디렉션하지 않으면 고립된 채로 남게 됩니다.
이 외에도, 특정 캠페인이나 프로모션을 위해 특별히 제작된 랜딩 페이지가 웹사이트의 주요 탐색 구조나 다른 페이지로부터 링크되지 않도록 의도적으로 설정된 경우에도 발생할 수 있습니다.
물론 이러한 경우는 의도적인 고립이지만, 캠페인 종료 후에도 페이지를 적절히 관리하지 않으면 SEO에 부정적인 영향을 미칠 수 있습니다.
고립 페이지 (Orphan Page) 해결 방법
웹사이트에서 식별된 고립 페이지 (Orphan Page) 들을 해결하는 것은 SEO 성과를 개선하는 데 매우 중요합니다.
각 페이지의 가치와 목적을 신중하게 평가한 후 적절한 조치를 취해야 합니다.
가장 일반적이고 효과적인 해결 방법은 해당 고립 페이지로 연결되는 내부 링크를 추가하는 것인데요.
웹사이트 내의 관련성 높은 다른 페이지에서 고립 페이지로 링크를 연결하면 검색 엔진 크롤러가 해당 페이지를 발견하고 색인할 수 있게 됩니다.

또한, 사용자들도 내부 링크를 통해 해당 페이지에 쉽게 접근할 수 있게 되어 사용자 경험을 개선하는 효과도 얻을 수 있습니다.
내부 링크를 추가할 때는 링크의 앵커 텍스트를 관련 키워드를 포함하여 명확하고 설명적으로 작성하는 것이 좋습니다.
만약 해당 페이지가 더 이상 필요하지 않거나 가치가 없는 콘텐츠를 포함하고 있다면, 삭제하고 410 Gone 상태 코드를 반환하도록 설정하는 방법도 있는데요.
410 상태 코드는 검색 엔진에게 해당 페이지가 영구적으로 삭제되었음을 알리는 신호로, 검색 결과에서 빠르게 제거되도록 돕습니다.
고립 페이지 (Orphan Page) 의 콘텐츠가 다른 관련 페이지의 콘텐츠와 유사하거나 중복되는 경우가 있어요.
이때, 해당 콘텐츠를 병합하고 해당 페이지를 삭제하거나 병합된 페이지로 301 리디렉션을 설정하는 것을 고려해볼 수 있습니다.
301 리디렉션은 검색 엔진에게 해당 페이지가 영구적으로 다른 URL로 이동했음을 알리고, 기존 페이지의 링크 가치를 새로운 페이지로 이전시키는 역할을 합니다.
의도적으로 웹사이트 구조에 포함시키지 않은 특정 랜딩 페이지와 같은 경우,
검색 결과에 노출 시키고 싶지 않다면 noindex 메타 태그를 추가하여 검색 엔진의 색인을 방지할 수 있습니다.
noindex 태그는 검색 엔진 크롤러가 페이지를 크롤링하는 것은 허용하지만 검색 결과에는 해당 페이지를 표시하지 않도록 지시합니다.
마지막으로, 고립 페이지 (Orphan Page) 가 포함되어 있다면 XML 사이트맵을 업데이트하여 검색 엔진에게 웹사이트의 최신 구조를 알리는 것이 중요합니다.
사이트맵에 모든 활성 페이지를 포함 시키면 검색 엔진이 웹사이트의 모든 콘텐츠를 효율적으로 크롤링하고 색인 하는 데 도움이 됩니다.

자주 묻는 질문(FAQ)
- 고립 페이지와 고아 페이지의 차이점은 무엇인가요?
고립 페이지는 내부 링크가 없는 페이지이며, 고아 페이지는 사이트맵에도 포함되지 않고 외부 링크를 통해서만 접근할 수 있는 페이지를 의미합니다.
두 개념 모두 검색 엔진이 인덱싱 하기 어려운 페이지입니다.
- 고립 페이지가 있어도 괜찮은 경우가 있나요?
특정 광고 캠페인 랜딩 페이지나 고객 전용 페이지는 내부 링크 없이 유지되는 경우도 있습니다.
그러나 검색 엔진이 필요에 따라 접근할 수 있도록 사이트맵을 관리하는 것이 중요합니다.
- 몇 개의 내부 링크가 적절한가요?
페이지당 내부 링크 개수는 정해진 기준이 없지만, 최소한 검색 엔진이 해당 페이지를 쉽게 발견할 수 있도록 2~3개 이상의 관련 페이지와 연결하는 것이 좋습니다.
너무 많은 링크를 추가하면 오히려 사용자의 가독성을 해칠 수 있습니다.
- 고립 페이지 해결이 검색 순위에 미치는 영향은 얼마나 빨리 나타나나요?
내부 링크를 추가하고 사이트 구조를 최적화한 후 검색 엔진이 이를 반영하는 데는 일정 시간이 필요합니다.
일반적으로 Google Search Console에서 색인 요청을 하면 몇 주 내로 변화를 확인할 수 있으며, 검색 순위에 본격적인 영향을 미치는 데는 1~3개월이 소요될 수 있습니다.
그러나 웹사이트의 규모와 경쟁 환경에 따라 결과는 달라질 수 있습니다.



